开元棋牌- 开元棋牌官方网站- APP下载黄金、白银基金宣布:暂停申购
2026-01-29开元棋牌,开元棋牌官方网站,开元棋牌APP下载继此前国投白银LOF宣布将暂停申购业务后,易方达黄金主题LOF昨日晚间也宣布于今日起,暂停相关产品申购。
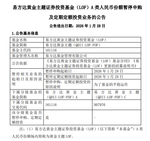
易方达黄金主题LOF:1月28日起暂停A类人民币份额申购及定期定额投资业务

1月27日,易方达黄金主题LOF公告,1月28日起暂停A类人民币份额申购及定期定额投资业务。

1月26日,国投白银LOF公告,将于1月28日起暂停申购(含定期定额投资)业务。

另外,1月27日,国投白银LOF公告,本基金将于2026年1月28日开市起至当日10:30停牌,自2026年1月28日10:30复牌。若本基金2026年1月28日二级市场交易价格溢价幅度未有效回落,本基金有权通过向深圳证券交易所申请盘中临时停牌、延长停牌时间等措施,向市场警示风险,具体以届时公告为准。


